website traffic statistics

Abc Cardinal En Vivo

radio monumental 1080 am listen online mytuner radio

radio monumental 1080 am listen online mytuner radio

abc cardinal 730 am ancho perfil 2 youtube

abc cardinal 730 am ancho perfil 2 youtube

molecules free full text pegylated liposomal methyl prednisolone succinate does not induce infusion reactions in patients a correlation between in vitro immunological and in vivo clinical studies html

molecules free full text pegylated liposomal methyl prednisolone succinate does not induce infusion reactions in patients a correlation between in vitro immunological and in vivo clinical studies html

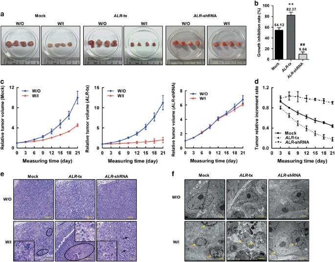
augmenter of liver regeneration potentiates doxorubicin anticancer efficacy by reducing the expression of abcb1 and abcg2 in hepatocellular carcinoma laboratory investigation

augmenter of liver regeneration potentiates doxorubicin anticancer efficacy by reducing the expression of abcb1 and abcg2 in hepatocellular carcinoma laboratory investigation

optimized photoactivatable lipid nanoparticles enable red light triggered drug release chander 2021 small wiley online library

optimized photoactivatable lipid nanoparticles enable red light triggered drug release chander 2021 small wiley online library

abc cardinal 730 am ancho perfil 2 youtube

abc cardinal 730 am ancho perfil 2 youtube

abc tv paraguay en vivo estamos con abc cardinal 730 am

abc tv paraguay en vivo estamos con abc cardinal 730 am

impact of a synuclein pathology on transplanted hesc derived dopaminergic neurons in a humanized a synuclein rat model of pd pnas

impact of a synuclein pathology on transplanted hesc derived dopaminergic neurons in a humanized a synuclein rat model of pd pnas

abc cardinal 730 am radio abc cardinal en vivo am

abc cardinal 730 am radio abc cardinal en vivo am

distinct features of av aav and lv vectors adv aav and lv vectors download scientific diagram

distinct features of av aav and lv vectors adv aav and lv vectors download scientific diagram

examples for in vivo micro ct imaging a the scanco viva80 is an download scientific diagram

examples for in vivo micro ct imaging a the scanco viva80 is an download scientific diagram

radio monumental 1080 am live online radio

radio monumental 1080 am live online radio

how to crochet an alligator part 2 crochelina youtube crochet dinosaur patterns crochet crochet dinosaur

how to crochet an alligator part 2 crochelina youtube crochet dinosaur patterns crochet crochet dinosaur

abc cardinal 730 am radio abc cardinal en vivo am

abc cardinal 730 am radio abc cardinal en vivo am

thyroid tumor initiating cells increasing evidence and opportunities for anticancer therapy review

thyroid tumor initiating cells increasing evidence and opportunities for anticancer therapy review

resultado de imagen de actividades de los puntos cardinales para ninos puntos cardinales ensenanza de la geografia material educativo primaria

resultado de imagen de actividades de los puntos cardinales para ninos puntos cardinales ensenanza de la geografia material educativo primaria

optimized photoactivatable lipid nanoparticles enable red light triggered drug release chander 2021 small wiley online library

optimized photoactivatable lipid nanoparticles enable red light triggered drug release chander 2021 small wiley online library

new this week the suicide squad vivo and streisand abc news

new this week the suicide squad vivo and streisand abc news

abc cardinal 730 am radio abc cardinal en vivo am

abc cardinal 730 am radio abc cardinal en vivo am

preparation of rat aorta for afm analysis ex vivo a c aorta was download scientific diagram

preparation of rat aorta for afm analysis ex vivo a c aorta was download scientific diagram

abc cardinal 730 am radio abc cardinal en vivo am

abc cardinal 730 am radio abc cardinal en vivo am

jn403 an alpha 7 nicotine acetylcholine receptor agonist reduces alpha synuclein induced inflammatory parameters of in vitro microglia but fails to attenuate the reduction of th positive nigral neurons in a focal alpha synuclein overexpression mouse

jn403 an alpha 7 nicotine acetylcholine receptor agonist reduces alpha synuclein induced inflammatory parameters of in vitro microglia but fails to attenuate the reduction of th positive nigral neurons in a focal alpha synuclein overexpression mouse

therapeutic targeting of tumor associated macrophages in pancreatic neuroendocrine tumors krug 2018 international journal of cancer wiley online library

therapeutic targeting of tumor associated macrophages in pancreatic neuroendocrine tumors krug 2018 international journal of cancer wiley online library

microglia elimination increases neural circuit connectivity and activity in adult mouse cortex journal of neuroscience

microglia elimination increases neural circuit connectivity and activity in adult mouse cortex journal of neuroscience

https encrypted tbn0 gstatic com images q tbn and9gctmfgzvqzf0fehsyq0z3y4 raaui2v3gq3pyjftfgtn7hga 2xy usqp cau

https encrypted tbn0 gstatic com images q tbn and9gctmfgzvqzf0fehsyq0z3y4 raaui2v3gq3pyjftfgtn7hga 2xy usqp cau

treg cell induction after depletion of platelets in vivo f8 null download scientific diagram

treg cell induction after depletion of platelets in vivo f8 null download scientific diagram

pin de walter junior em radio em 2021 radio

pin de walter junior em radio em 2021 radio

vivo arrives august 8 only on netflix an immersive guide by netflix family

vivo arrives august 8 only on netflix an immersive guide by netflix family

abc cardinal 730 am radio paraguay en vivo gratis pour android telechargez l apk

abc cardinal 730 am radio paraguay en vivo gratis pour android telechargez l apk

notch 1 pten erk1 2 signaling axis promotes her2 breast cancer cell proliferation and stem cell survival oncogene

notch 1 pten erk1 2 signaling axis promotes her2 breast cancer cell proliferation and stem cell survival oncogene

biomimetic artificial organelles with in vitro and in vivo activity triggered by reduction in microenvironment nature communications

biomimetic artificial organelles with in vitro and in vivo activity triggered by reduction in microenvironment nature communications

kitchenware shop singapore kitchen equipment singapore

kitchenware shop singapore kitchen equipment singapore

poster session 2 advances in imaging and noninvasive markers of fibrosis bile acids cholangiocyte biology and experimental cholestasis 2015 hepatology wiley online library

poster session 2 advances in imaging and noninvasive markers of fibrosis bile acids cholangiocyte biology and experimental cholestasis 2015 hepatology wiley online library

pop up stand conference kit with rear projection screen pop up pop up frame rear projection screen

pop up stand conference kit with rear projection screen pop up pop up frame rear projection screen

pin by sandip dhanvijay on wallpaper pet birds nature birds pretty birds

pin by sandip dhanvijay on wallpaper pet birds nature birds pretty birds

abc cardinal 730 am live online radio

abc cardinal 730 am live online radio

facebook

facebook

augmenter of liver regeneration potentiates doxorubicin anticancer efficacy by reducing the expression of abcb1 and abcg2 in hepatocellular carcinoma laboratory investigation

augmenter of liver regeneration potentiates doxorubicin anticancer efficacy by reducing the expression of abcb1 and abcg2 in hepatocellular carcinoma laboratory investigation

ex vivo growth and transduction of primary human gc b cells a download scientific diagram

ex vivo growth and transduction of primary human gc b cells a download scientific diagram

an optimized fluorescent probe for visualizing glutamate neurotransmission nature methods

an optimized fluorescent probe for visualizing glutamate neurotransmission nature methods